橫琴新區區域規劃及配套介紹
資料來源:每日頭條
第一部分:橫琴區域規劃及配套介紹
(一)區域規劃
1. 橫琴自貿區區域規劃及與前海、南沙自貿區的對比和差異

自貿區對比:
橫琴:28平方公里
根據《規劃》橫琴定位於「一國兩制」下探索粵港澳合作新模式的示範區;深化改革開放和科技創新的先行區和促進珠江口西岸地區產業升級的新平台。
休閒旅遊、商務服務、金融服務、文化創意、中醫保健、科教研發、高新技術
蓮城印:45000元/平米
前海:28.2平方公里
推進深港經濟融合發展,打造亞太地區重要生產性服務業中心、世界服務貿易重要基地和國際性樞紐港。
金融、現代物流、信息服務、科技服務、專業服務業
香江金融中心:95000元/平米

南沙:60平方公里
建設以生產性服務業為主導的現代產業新高地和具有世界先進水平的綜合服務樞紐
港口服務、航運物流、特色金融、國際商貿、高端製造
碧桂園海灣1號:25000元/平米
對比分析:三個自貿區中,橫琴可開發面積最少,因此每一寸土地都非常珍貴。橫琴重點發展七大產業,比其他自貿區更多,將能夠吸引更多企業及人才進入橫琴,帶動橫琴經濟的發展。目前橫琴的房價僅為前海一半不到,投資門檻較低,能夠吸引更多投資客投資。隨著港珠澳大橋的開通,港珠澳三地會形成一個國際都會區,這意味著橫琴將成為唯一一個和港澳地區有直接陸路聯繫的自貿區。橫琴自貿區可以充分對接港澳兩個市場資源,發展成粵港澳大灣區經濟。

2. 橫琴目前開發項目
馬騮洲隧道:珠海市首個以BT模式建設的交通項目,全長2802.73米,隧道長2200米,其中盾構段長1082米,預計2018年通車,26億
橫琴口岸綜合交通樞紐:推行「兩地一檢」創新通關制度,規劃用地面積約34.51萬平方米,總體建築面積為121.3萬平方米。2020年底實現通關功能投入使用,2022年底全面完成建設,260億
橫琴二橋:華南地區首條超大直徑海底盾構隧道,路線全長6.58公里,已建成,13億
橫琴多聯供燃氣發電項目,打造橫琴「綠色核心」,30萬平方米,已落成投入生產,120億
金海大橋,橫琴與西區的交通動脈,全長10.7公里,2019年全線通車,60億
廣珠城軌延長線,珠三角城際鐵路網西翼主軸,全長39.475km,一期工程全線通車時間預計為2018年。131.5億
橫琴琴韻變電站,國際領先不停電檢修技術,占地面積10672平方米,已建成,3.35億
橫琴新區水質凈化廠,打造「生態島」,占地14.5萬平方米,在建,2.97億
珠海橫琴新區綜合開發項目,基建投資最大的項目之一,涵蓋橫琴全島,14年建造周期,380億
橫琴市政基礎設施BT項目,建設橫琴新區主幹路網骨架,主幹道約51.9km,次幹道約64.1km,已建成,135億
地下綜合管廊,「百年基業」的「城市良心」,全長33.4公里,已建成,20億
合計:1155億

娛樂配套投資954億:
珠海橫琴長隆國際海洋度假區一期,全球最大的海洋水族館,項目占地132公頃,建築面積120.45萬平方米,200億
珠海橫琴長隆國際海洋度假區二期,超大型動物王國,占地面積為3,000,000平方米,500億
Hello Kitty動漫主題樂園,華南最大的動漫主題公園,待定,8億
星藝文創天地,特色的文化創意產業園,占地100萬平方米,180億
濱海精品濕地公園,打造國際一流的鳥類生態家園,總面積約三百九十二公頃,6億
法拉帝遊艇(亞太)中心項目,打造世界級旅遊休閒度假中心,7萬多平方米水域面積,30億
英皇藝映橫琴項目,珠海明星誕生的搖籃,待定,30億
合計:954億

3,橫琴的人口規劃及現狀
時間:2015年;人口規模(萬人)12;人均GDP(萬元)12;人口密度(人/平方千米)1132
時間:2020年;人口規模(萬人)28;人均GDP(萬元)20;人口密度(人/平方千米)2641
4,橫琴的產業規劃及現狀
產業規劃:重點發展休閒旅遊、商務服務、金融服務、文化創意、中醫保健、科教研發、高新技術這七大產業
橫琴註冊企業:已超3萬家
金融類企業:已超4000家
平均每月新增企業:1000家
橫琴企業註冊資金總額:超14000億
2016年珠海GDP總額:2226.37億
2016年橫琴GDP總額:157.45億
5,橫琴配套規劃及現狀(行政、醫療、教育、商業)
行政辦公設施
建設「一站式」橫琴市民服務中心,集中布局區級行政辦公設施; 結合各片區開發推進居住區級行政辦公設施建設,規劃社區居委會10處,選址於各片區中心地段。
醫療衛生設施
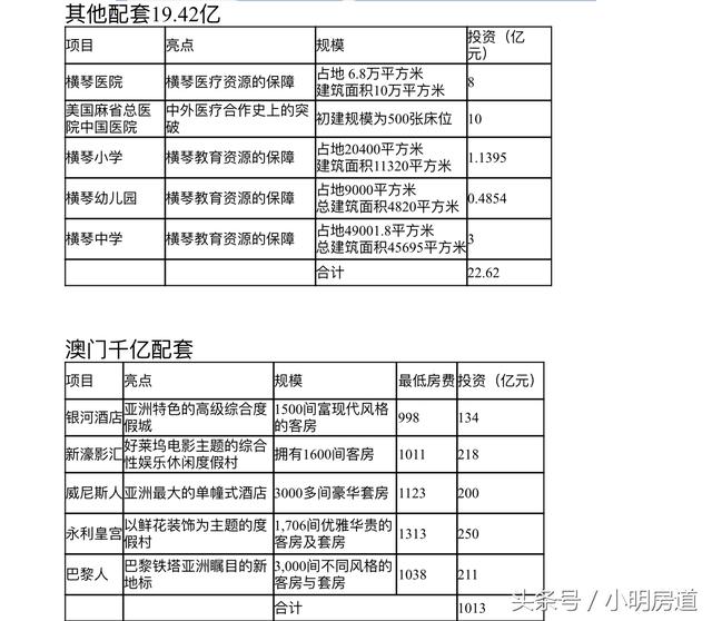
規劃建設1所市級醫院,位於中心溝東部,中心南路北側;規劃建設橫琴粵澳中醫藥產業園;將建設美國麻省總醫院中國醫院。已與美國麻省總醫院高層達成共建協議。
教育科研設施
澳門大學橫琴校區位於環島東路以東、口岸服務區以南;規劃建設橫琴幼兒園、國際幼兒園、橫琴一小、國際小學、橫琴一中等,基本滿足各階段教育需求。
商業服務業設施
商業用地主要布置於中央商務區中心地段,以及口岸服務區、文化創意區等產業功能片區;商業性辦公用地集中布置於中心商務區以及十字門水道以西、環島東路以東地段。
6,橫琴口岸服務區規劃
口岸服務區,是橫琴目前開發最集中的區域,也將會是橫琴最先發展成熟的區域。未來口岸服務區項目有效地把區域內各地塊連接成一個整體,通過全天候開放的有蓋廊道和地下通道,可以更好地引領外部人流車流到達本區域,提升口岸區域的活力。此外,口岸服務區是橫琴面向港澳的主要形象展示區,也是港澳到達橫琴的第一站,在與港澳交流、貿易有著更方便的區位優勢。

7,橫琴口岸的規劃
(1)舊口岸的現狀?(通關人數、至各重要娛樂場距離)
橫琴口岸經過蓮花大橋與澳門的蓮花口岸相連,目前橫琴口岸設出入境邊防檢查通道共24條,其中貨車入出境通道各3條,客車入出境通道各2條,旅客出境信道8條,入境信道6條。2014年12月18日開始,橫琴口岸實行24小時通關。


據統計局數據,2016年前三季度橫琴口岸出入境總數為4473024人次
新口岸各大交通樞紐規劃區域(長途汽車總站、公交車總站)
地下二層的廣珠城際軌道車站;地面一層的長途客運站、城市公交樞紐站等道路交通場站設施,實現地下一層、地上二層的樞紐綜合換乘大廳和出入境旅檢大廳便捷進行換乘和通關。將設立完善的公共運輸系統及立體人行系統,結合TOD的綜合開放模式,引入「P+R」停車換乘設施。
8,橫琴輕軌站規劃
橫琴站車站主體全長760米,寬達44米,共設有29個出入口和7個風亭,基本上與周邊的地下商場實現互通互聯。
9,橫琴口岸優勢
實行「兩地一檢,一次放行」的通關模式,大大提高通關效率
廣珠輕軌和澳門輕軌可在口岸實現換乘
全國唯一一個實行24小時通關及澳門單牌車自由出入的口岸
拱北口岸有50條自助查驗通道,橫琴有60條
(二)交通配套
10,項目交通配套概述
橫琴口岸物業,往來澳門十分便捷,周邊還有灣仔口岸以及拱北口岸,從本項目出發8分鐘可到達灣仔口岸,20分鐘左右可到達拱北口岸;
2017年港珠澳大橋落成後,將與橫琴無縫連接,30分鐘直達香港;走港珠澳大橋西沿線轉廣珠西線高速去珠海金灣機場僅20分鐘;豎向的主幹道為金琴高速及通往橫琴的環島東路,建成後從本項目開車去往廣州僅需1小時;
廣珠城際輕軌延長線可直達珠海機場,與澳門實現無縫連結,可直通北上廣等一線城市
100 公里範圍內有香港、澳門、廣州、深圳四大國際機場,以及珠海國內機場;20分鐘直抵澳門國際機場,30分鐘接駁香港機場,90分鐘迅達廣州國際機場;
11,重點交通樞紐
(1)海:
橫琴碼頭(與項目直線距離約2公里,開車僅需4分鐘)
橫琴碼頭可購買橫琴碼頭到東澳島來回船票。平時橫琴去東澳島去程航班為10:45,返程航班為16:30
九州港碼頭(與項目直線距離約12公里,開車需要40分)
全國沿海最大的港口客運站之一。

(2) 陸:
12,橫琴輕軌站
位於項目樓下,未來珠澳交通網的「指揮中心」與「換乘中心」。作為僅次於深圳福田站的全國第二大地下車站,橫琴站基本與周邊地下商場實現互通互聯。從拱北到橫琴站預計只要10-13分鐘左右。並且輕軌可以直接通往北京、上海、廣州等各大一線城市。


公交車站及路線:
途經橫琴口岸的公交路線:

(3)空:
13,五大國際國內機場

廣州白雲國際機場
廣州白雲國際機場是中國三大國際樞紐機場之一,更是亞洲乃至世界最為繁忙的機場之一。 截止2016年底,白雲機場航線網絡已覆蓋全球200多個通航點,其中國際及地區航點超過80個,通達全球40多個國家和地區;已有近70家航空公司在白雲機場運營,其中外航和地區公司44家。2016年的旅客吞吐量達到5978萬,超越了新加坡機場,在世界排名第16位
深圳寶安國際機場
寶安機場是一個具有海、陸、空聯運的現代化航空港,是世界百強機場之一、中國五大機場之一。深圳寶安國際機場作為中國大陸第五大航空港。
深圳機場運營國際客運航線12條,每周執飛近300個國際客班,通達新加坡、吉隆坡、曼谷、甲米、沙巴、胡志明、巴厘島、首爾、濟州、大阪、茨城、東京等航點。2016年,深圳寶安國際機場共完成旅客吞吐量4197.1萬人次。
香港國際機場
香港國際機場是世界上最繁忙的貨運樞紐,也是全球最繁忙客運機場之一。從香港國際機場出發,可於五小時內飛抵全球半數人口居住地。
在2016年,香港國際機場的總客運量達7050萬人次,總航空貨運量共452萬公噸。機場連接全球約190個航點,包括39個內地城市。超過100家航空公司在機場營運,每天提供約1100班航班。
澳門國際機場
2016年全年機場旅客量突破660萬人次,航線遍布中國內地、台灣、東南亞及北亞地區等41個航點。澳門國際機場2016年旅客量的突破為2017年創造了新的起點,2017年將繼續擔當澳門連接世界的空中橋樑。
珠海金灣機場(國內機場)
珠海機場作為珠三角重要航空樞紐,2016年年旅客吞吐量612萬人次,同比增長30%,運輸起降49710架次,同比增長25%,貨郵吞吐量3.15萬噸同比增長22%,三項數據均創下珠海機場歷史新高,其中,旅客吞吐量增幅在中南地區機場排名第一。
(三)橫琴政策
人才政策及落地情況
已頒布實施《珠海經濟特區橫琴新區人才開發目錄(2016-2020)》、《珠海經濟特區橫琴特殊人才獎勵辦法》。獲獎人員上年度直接經濟貢獻超過0.5萬元(含)人民幣的,按20%的比例給予獎勵;超過1.5萬元(含)人民幣的,按32%的比例給予獎勵;超過10萬元(含)人民幣的,按40%的比例給予獎勵。不久還出前台了首份《橫琴新區博士後管理工作暫行辦法》,今後,在橫琴正常開展博士後培養工作的新設博士後科研工作站、企業分站及創新實踐基地給予一次性20萬-50萬元的獎勵。博士後科研人員每年將獲共計20萬元的個人生活補貼。
影響:有利於引進更多發展所需的人才,特別是吸引更多「高精尖缺」等特殊人才集聚橫琴。
稅收政策及落地情況
已落地稅收政策:
對符合條件的企業,減按15%稅率徵收企業所得稅;
對從境外進入橫琴與生產有關的貨物實行備案管理,給予免稅或保稅;
內地與生產有關的貨物銷往橫琴視同出口,按規定實行退稅;
橫琴新區內企業之間貨物交易免徵增值稅和消費稅;
在橫琴工作的港澳居民享受與港澳同等的個人所得稅,澳門稅率為12%,香港稅率15%,對個稅差額給予全額補貼。
以澳門居民為例:
在橫琴工作月收入3萬港幣的個稅費=26500*12%=3180元
在大陸工作月收入3萬港幣的個稅費=26500*25%-1005=5620元
以香港居民為例:
在橫琴工作月收入3萬港幣的個稅費=26500*15%=3975元
在大陸工作月收入3萬港幣的個稅費=26500*25%-1005=5620元
影響:利用橫琴毗鄰港澳的區位優勢和資源優勢,輔之以稅收優惠和其他便利政策,吸引創新型企業和內地及港澳的優秀人才入住橫琴,促進橫琴經濟的發展,使橫琴成為粵港澳大灣區的經濟重心。
通關政策及落地情況
已落地通關政策:
獨一無二的「分線管理」通關制度,全島按照「一線放寬、二線管住、人貨分離、分類管理」原則實施分線管理;
簡化港澳居民進出橫琴通關程序,橫琴口岸24小時通關;
澳門單牌機動車進出橫琴(已於2016年12月20日開放)。
准入條件:
機動車類型為9座(含)以下澳門非營運小型客車;
持有澳門特區政府商業及動產登記局頒發的機動車所有權登記憑證,且在有效期內
已購買機動車交通事故責任強制保險,且保險期限不少於臨時入境牌證有效期
境內外道路交通違法行為和交通事故處理完畢
安裝電子車牌識別標籤
機動車所有人、駕駛人及機動車3年內無超出批准行駛範圍行駛交通違法行為
機動車所有人、駕駛人及機動車5年內無超出臨時入境機動車牌證有效期滯留境內交通違法行為
機動車所有人及駕駛人5年內無利用入出橫琴的澳門機動車參與走私、偷越邊境、攜帶危害國家安全和社會秩序的違禁物品、攜帶國家禁止進境的動植物及其產品或超範圍非法營運等違法行為
境內外無發生交通事故後逃逸違法行為
無國家法律法規規定的其他禁止性情形
影響:24小時通關有利於為橫琴集聚更多人流、客流,促進橫琴的開發建設,另外,橫琴口岸與澳門對接的是蓮花口岸,該口岸所在區域是澳門未來城市發展新中心,目前珠澳兩地的房價相差較大,不少澳門人選擇在橫琴置業、投資,澳門客大約占整個客戶群的一半,隨著單牌車的開放,將會吸引更多的澳門人到橫琴置業。
金融政策及落地情況
已落地金融政策:
①鼓勵橫琴在金融業務、金融機構准入、金融市場、金融產品等方面進行創新,拓展融資渠道,開展探索資本項目可兌換的先行試驗。
②允許區內金融機構開辦外幣離岸業務;籌建或引進信託機構,發行多幣種的產業投資基金,開展多幣種土地信託基金試點。
③鼓勵開辦和推廣智慧財產權、收益權、收費權、應收帳款質押融資,大力發展租賃融資。
④鼓勵各類交易平台、金融類機構在橫琴聚集;大力推廣非現金支付工具特別是電子支付工具。
⑤支持開展個人本外幣兌換特許業務試點,探索開展個人項下人民幣與澳門元、港元在一定額度內的雙向兌換試點。
⑥鼓勵與港澳地區金融機構加強合作,重點建設金融後台服務基地;探索與港澳之間資金更自由往來。
⑦將部分涉及金融機構和業務准入、貨幣交易以及外匯市場方面的審批事項和監管權限下放到珠海市相關金融監管部門。
⑧澳門銀行在區內設立分行或法人機構時,總資產准入門檻要求已降至40億美元。
影響:作為唯一與香港、澳門路橋相連的自貿區,橫琴在金融創新和發展特色金融方面有著得天獨厚的優勢。對進駐企業來講,這裡更是有著跨境融資的便利條件,在統籌稅務籌劃、開展新業務方面優勢明顯。
產業信息化政策及落地情況
已落地產業政策:
①支持將橫琴作為現代服務業綜合改革試點區域。
②支持橫琴爭取國家服務外包示範城市優惠政策。
③橫琴可自行批准外商投資培訓機構。積極支持內地教育機構與外國和港澳台地區教育機構在橫琴開展中外合作辦學,包括設立職業技能培訓機構或舉辦職業技能培訓項目。
④支持粵澳合作產業園發展,鼓勵開展中醫藥創新研究,授權允許廣東省先行先試藥品監管機制改革措施。
⑤澳門電信運營商可與內地電信運營商在橫琴建立合資企業,經營基礎電信業務和增值電信業務。
⑥鼓勵在橫琴創新電信業運營管理模式,探索制定更為優惠的資費方案。
鼓勵在橫琴開展粵港澳三地電子簽名證書互認試點。
影響:促進橫琴七大產業發展、承接港澳地區的產業轉移,加強粵港澳三地合作。


聲明:轉載旨在分享,版權歸原作者所有,如有侵權,速聯即刪

关注MaliMaliHome公众号
樓盤推介
